Размер:
A A A
Цвет: C C
Изображения Вкл. Выкл.
Обычная версия сайта
  • 0
  • Update: 30 December 2025, 14:55

Structure

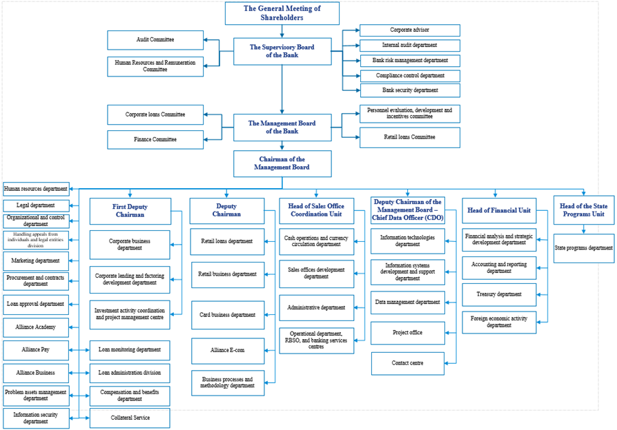
The current organizational structure of JSCB "Asia Alliance Bank" was approved by the resolution of the General meeting of shareholders of the Bank on September 29, 2023 and by the resolution of the Supervisory Board on December 1, 2025 and by the resolution of the Management Board of the Bank on December 1, 2025.

Creation of committees under Management Board, as well as creation of department under Supervisory Board of the Bank is due to specificity of bank activity, especially due to necessity of preliminary collegial scrutiny of a number of issues arising during financial and economic activity of the Bank.

In the existing organizational structure of the bank, tasks related to corporate actions are assigned to the Securities operations division of the Treasury department.

Implementation of functions of internal audit service is given to Internal audit department which is accountable to the Supervisory Board of the Bank.

Main We are on the map
Contacts
Search
Menu
Contact center
(+998 71) 231-60-00

Work schedule: 24/7
Consumer rights protection
(+998 71) 231-60-67
Work schedule: MO-FR 09:00-18:00
Helpline
(+99871) 231-60-76
Work schedule: MO-FR 09:00-18:00
E-mail
Click to listen highlighted text! Powered by X