Размер:
A A A
Цвет: C C
Изображения Вкл. Выкл.
Обычная версия сайта
  • 0
  • Обновление: 30 декабря 2025, 17:02

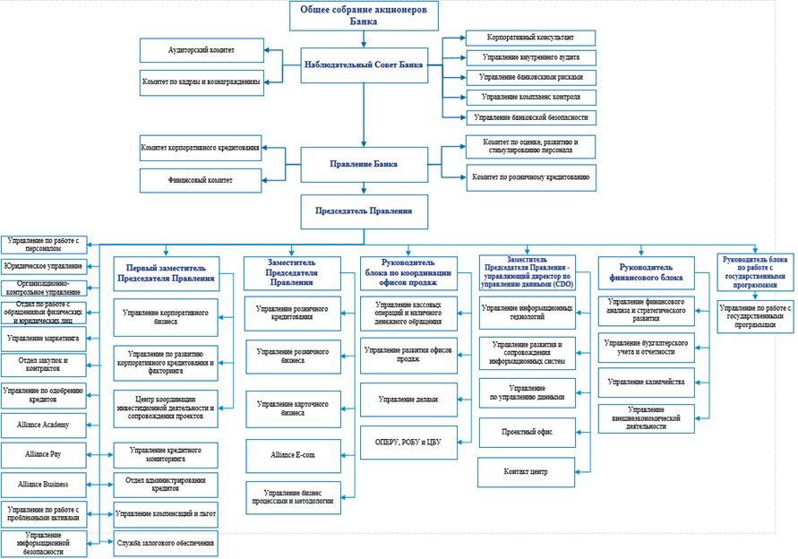
Структура

Действующая организационная структура АКБ «Asia Alliance Bank», с учетом изменений, утверждена решением Общего собрания акционеров от 29 сентября 2023 года, решением Наблюдательного совета от 1 декабря 2025 года и решением Правления банка от 1 декабря 2025 года.

Создание комитетов при Правлении, равно как и управлений при Наблюдательном Совете Банка, обусловлено спецификой банковской деятельности, в частности, необходимостью предварительного коллегиального изучения ряда вопросов, входящих в текущую финансово-хозяйственную деятельность Банка. 

В существующей организационной структуре банка задачи, связанные с корпоративными действиями, возлагаются на Отдел операций с ценными бумагами Управление Казначейства.

Осуществление функций службы внутреннего аудита возложено на Управление внутреннего аудита, подотчетного Наблюдательному Совету Банка.

Главная Мы на карте
Контакты
Поиск
Меню
Контакт-центр
(+998 71) 231-60-00

Режим работы: 24/7
Защита прав потребителей
(+998 71) 231-60-67
Режим работы: ПН-ПТ 09:00-18:00
Телефон доверия
(+99871) 231-60-76
Режим работы: ПН-ПТ 09:00-18:00
Электронная почта
Нажмите чтобы прослушать выделенный текст! Powered by X